随着城市化进程的加速,城市规划和土地资源的合理利用变得越来越重要,盈江作为一个发展迅速的地区,其拆房政策一直备受关注,本文将对盈江最新的拆房政策文件进行全面解读,帮助大家了解相关政策内容和实施细节。
盈江拆房政策背景
为了优化城市空间布局,改善居民生活环境,实现可持续发展,盈江政府根据国家和地方相关法律法规,结合当地实际情况,出台了最新的拆房政策,该政策旨在规范拆房行为,保障居民合法权益,促进城市建设的顺利进行。
盈江最新的拆房政策文件主要包括以下几个方面:
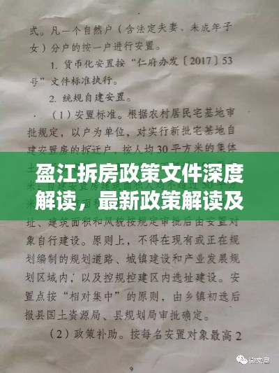
1、拆房范围:明确了拆房的适用范围和具体地点,涉及区域主要包括老旧小区、城市更新区域以及重大工程项目所在地等。
2、补偿标准:详细规定了拆房补偿的计算方法、补偿方式和补偿程序等,补偿标准严格按照市场价值进行,确保被拆迁居民的合法权益得到保障。
3、拆迁程序:明确了拆房流程,包括拆迁申请、评估、协商、签约、搬迁、验收等各个环节,政策强调公开透明,确保拆迁过程公平公正。
4、安置政策:对拆迁居民提供安置房、租房补贴等安置措施,确保居民在拆迁后的生活得到妥善安排。
5、监督管理:建立健全拆房监管机制,加强对拆迁行为的监督和管理,严厉打击违法拆迁行为。
政策实施细节
1、政策宣传:政府将通过各种渠道宣传拆房政策,确保居民了解政策内容和实施细节。
2、拆迁评估:政府将组织专业评估机构对拆迁区域进行评估,确保补偿标准的合理性和公平性。
3、拆迁协商:政府将与被拆迁居民进行协商,就补偿标准、安置措施等达成一致意见。
4、拆迁实施:政府将组织专业队伍进行拆迁工作,确保拆迁过程的安全和顺利进行。
5、后续管理:政府将加强对拆迁区域的后续管理,确保安置房的质量和安全,解决居民的后顾之忧。
政策影响及建议
盈江最新的拆房政策对于改善城市环境、推动城市建设具有重要意义,政策的实施也会对被拆迁居民的生活产生影响,政府应关注以下几个方面:
1、加强政策宣传,确保居民了解政策内容和实施细节。
2、严格执行补偿标准,确保被拆迁居民的合法权益得到保障。
3、加强安置工作,确保居民在拆迁后的生活得到妥善安排。
4、加强监管力度,打击违法拆迁行为,维护社会和谐稳定。
盈江最新的拆房政策旨在优化城市空间布局、改善居民生活环境,政府应认真执行相关政策,关注居民的实际需求,确保拆房工作的顺利进行,居民也应了解政策内容,积极配合政府工作,共同推动城市建设的发展。
转载请注明来自安防监控安装,本文标题:《盈江拆房政策文件深度解读,最新政策解读及影响分析》











粤ICP备2021156384号-1
还没有评论,来说两句吧...