随着高考日益临近,对于考生而言,掌握高考化学专题的要点和趋势至关重要,本文将对2016年高考化学专题进行全面解析,帮助考生更好地备考,提高成绩。
高考化学专题概述
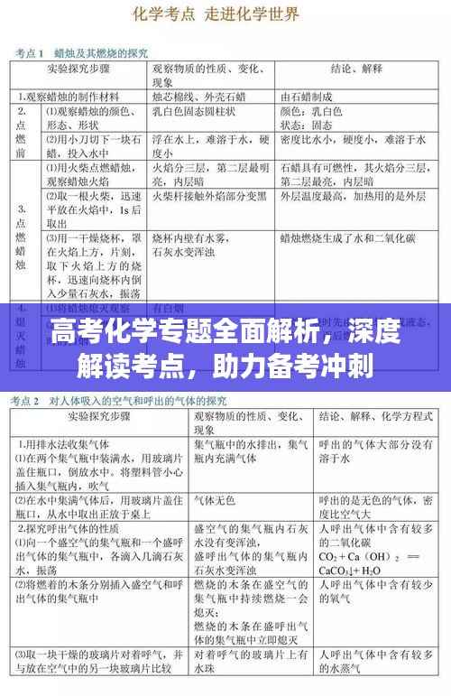
高考化学专题主要包括化学基础知识、化学实验、化学应用等方面,重点考察学生对化学原理、物质结构、化学反应等知识点的掌握程度,以及运用化学知识解决实际问题的能力。
化学基础知识
在化学基础知识方面,考生应重点关注以下几个方面:
1、原子结构与元素周期表:掌握原子结构模型、元素周期表及周期律等基本内容。
2、化学键与分子结构:了解离子键、共价键及金属键的特点,掌握分子结构的基本类型。
3、化学反应中的能量变化:熟悉反应热、焓变等概念,了解热力学第一定律在化学反应中的应用。
化学实验
化学实验是高考化学专题中的重要部分,考生需关注以下几个方面:
1、实验室常见仪器的使用:熟悉实验室常见仪器的名称、用途及操作方法。
2、实验基本操作:掌握物质的称量、溶解、滴定等基本实验操作。
3、实验设计与评价:培养实验设计思维,学会评价实验方案及实验结果。
化学应用
化学应用是高考化学专题中考察学生运用化学知识解决实际问题能力的重要部分,考生需关注以下几个方面:
1、环境保护与绿色化学:了解环境污染的来源及治理方法,熟悉绿色化学的理念及实践。
2、材料科学:了解新型材料的性能及在各个领域的应用,如纳米材料、高分子材料等。
3、化工生产原理:了解化工生产过程中的基本原理及工艺流程。
备考建议
1、系统复习:考生应系统复习化学基础知识,确保对知识点有全面的掌握。
2、重视实验:化学实验是高考中的重要部分,考生应重视实验技能的培养及实验操作的练习。
3、关注应用:关注化学在环境保护、材料科学等领域的实际应用,了解化学知识在实际问题中的应用方法。
4、模拟练习:通过模拟练习,提高解题速度和准确率,熟悉考试形式。
5、查漏补缺:在复习过程中,注意查漏补缺,对薄弱环节进行加强复习。
本文全面解析了2016年高考化学专题的要点和趋势,包括化学基础知识、化学实验及化学应用等方面,希望考生能够认真复习,掌握知识点,提高解题能力,取得好成绩,在备考过程中,考生还需保持良好的心态,积极面对挑战,努力备考,为实现自己的高考目标而努力。
附录
附录一:高考化学专题常见题型及解题技巧
附录二:高考化学实验室常见仪器及使用方法
附录三:化学基础知识要点总结及难点解析
通过本文对2016年高考化学专题的全面解析,希望考生能够明确备考方向,提高复习效率,取得满意的成绩。
转载请注明来自安防监控安装,本文标题:《高考化学专题全面解析,深度解读考点,助力备考冲刺》












粤ICP备2021156384号-1
还没有评论,来说两句吧...