最新宝宝身高体重标准计算公式,家长必看!
随着人们对婴幼儿健康成长的关注度不断提高,了解宝宝的身高和体重发育情况成为许多家长关注的焦点,宝宝的身高体重不仅反映了其生长发育的状况,还能帮助家长及时发现并处理可能存在的问题,本文将介绍最新标准的宝宝身高体重计算公...
延河头条聚焦时事热点,最新资讯传递不停歇
延河头条新闻是一款致力于提供最新时事热点的新闻应用,为广大用户传递最新的资讯信息,本文将围绕延河头条新闻的热点内容,介绍其背后的故事以及所产生的影响。延河头条新闻:时事热点的聚集地延河头条新闻凭借丰富的新闻资源和快速...
延安新闻快报,最新动态与消息更新
延安,革命圣地,今日带来最新的新闻消息,本文为您梳理延安的最新动态,让您了解这片红色土地上的新鲜事。延安经济发展取得新突破据最新消息,延安市在经济领域取得了显著的发展成果,今年一季度,延安市的经济增长率超过了预期目标...
南充风机公司排名揭晓,行业影响力不容小觑
随着全球经济的不断发展和科技进步,风机行业作为重要的基础设施领域,持续受到广泛关注,南充,作为风机产业的重要基地之一,拥有众多风机公司,它们凭借卓越的产品质量和创新技术,在国内外市场上取得了良好的业绩,本文将探讨南充...
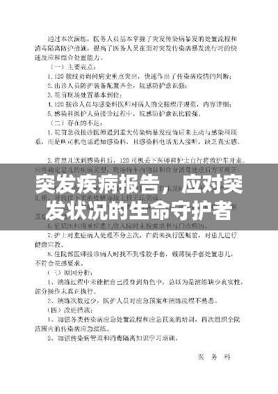
突发疾病报告,应对突发状况的生命守护者
在当今社会,随着生活节奏的加快和工作压力的增大,突发疾病的情况屡见不鲜,为了更好地应对这一问题,突发疾病报告制度应运而生,本文将详细介绍突发疾病报告的重要性、内容、流程和注意事项,以提高公众应对突发疾病的能力。突发疾...
雄安新区最新动态报道,今日要闻速递
雄安新区的发展动态备受各界关注,作为一个国家级新区,雄安新区自设立以来就承载着重要的历史使命和责任,我们将为您带来雄安新区的最新报道,带您了解这个充满活力和潜力的新区。雄安新区概况雄安新区位于中国河北省中部,地理位置...
传奇2道士攻略大全,游戏精髓一网打尽,最新视频教程带你飞!
尊敬的《传奇2》游戏爱好者们,你们好!在这篇文章中,我们将为大家带来关于游戏内道士角色的最新攻略,结合最新视频教程,我们将逐步解析道士职业的特点、技能使用、装备选择以及游戏策略,助你轻松领略《传奇2》的游戏精髓。道士...
独家中字文,独家汉子是什么意思
独家中字文的魅力随着全球化的发展,中文作为一种重要的国际语言,越来越受到世界的关注。在这个多元化的时代,独家中字文作品以其独特的魅力吸引了无数读者。本文将从独家中字文的特点、发展历程以及其在国际舞台上的影响等方面进...
不断注射氧气,生命支持的关键环节
在医学领域,氧气的作用无可忽视,它是维持人体生命活动的基本要素之一,对于病人的康复和健康状况具有至关重要的作用,不断注射氧气,就是在特定的医疗情境下,通过一定的技术手段持续向患者体内输送氧气,以帮助他们维持正常的生理...
年终音乐盛宴,聚焦十二月热门专辑大赛的璀璨瞬间
随着年末的临近,音乐界迎来了一场不容错过的盛事——十二月热门专辑大赛,这是一场音乐的狂欢,一场创意的碰撞,更是各大音乐人、制作人展现才华的舞台,本文将带您走进这场音乐盛宴,聚焦那些璀璨的瞬间。大赛背景每年的十二月,都...














粤ICP备2021156384号-1