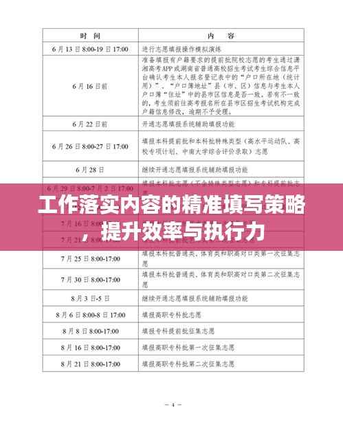
工作落实内容的精准填写策略,提升效率与执行力
在现代企业管理中,工作落实内容的填写是一项至关重要的任务,它不仅是对工作进度的有效跟踪,也是确保项目顺利进行的关键环节,本文将详细阐述如何有效地填写工作落实内容,以确保工作的顺利进行和高效完成。明确目标与任务填写工作...
DirectX 3D专题解析,深入探索三维技术资料
随着计算机技术的飞速发展,三维图形技术已成为现代计算机领域的重要组成部分,DirectX 3D作为一种重要的三维图形API,广泛应用于游戏、虚拟现实、科学计算等领域,本文将围绕DirectX 3D的相关资料进行专题介...
加强质量监管,筑牢优质发展基石
在当今社会,产品质量已成为人们关注的焦点,不仅关系到消费者的切身利益,也是企业可持续发展的基石,不断加强质量监管,对于保障消费者权益、推动产业升级、促进经济社会发展具有重大意义。质量监管的重要性质量监管是指国家、地方...
家乡情怀,割不断的纽带
家乡,这是一个温暖而亲切的词汇,它像一块磁铁,吸引着我们的心,无论我们身处何方,都会感受到它强大的吸引力,家乡,是我们情感的归宿,是我们记忆的源泉,是我们在世界上的一部分,永远都无法被切割断。每个人的家乡都有独特的韵...
揭秘双旦狂欢背后的支付热潮,年终盛宴揭秘十二月二十七日支付方式揭秘
随着年终的临近,节日氛围愈发浓厚,尤其是双旦(元旦和圣诞)期间,人们的消费热情达到了新的高度,在这个购物狂欢的季节里,支付方式的选择成为了人们关注的焦点,本文将聚焦于十二月二十七日这一天,探讨热门支付方式背后的秘密,...
揭秘王者荣耀,后羿新铭文搭配指南——以12月9日更新为准的攻略
随着王者荣耀游戏的不断升级和更新,英雄角色和装备铭文也在持续调整和优化,对于广大玩家来说,掌握最新的英雄攻略和铭文搭配是至关重要的,本文将重点关注后羿这一英雄角色,探讨在最新更新(以12月9日为界)后的铭文搭配技巧,...
2024香港历史开奖结果查询表最新347期,快速设计问题计划_工具版2.113
本文旨在提供关于香港历史开奖结果的最新信息,特别是关于第347期的详细数据,本文将详细介绍如何快速设计一个针对这一查询表的问题计划,并为澳门政策制定者和相关利益相关者提供一个工具版2.113的解决方案,此解决方案旨在...
历史上的12月9日石龙房价揭秘,深度分析、市场趋势预测与最新房价概览
石龙作为广东省东莞市的一个重要区域,其房价动态一直是广大市民关注的焦点,本文将围绕历史上的12月9日石龙最新房价展开分析,探讨其背后的原因及未来市场趋势,以期为读者提供有价值的参考信息。历史上的房价回顾在探讨石龙房价...













粤ICP备2021156384号-1